We offer professional website development services that create fast, user-friendly, secure and SEO-optimized websites to help your business grow online.
Get professional website development services designed to boost your brand visibility and grow your online presence. We build modern, responsive, secure, user-friendly and SEO-ready websites that convert visitors into customers. From business websites to eCommerce platforms, our expert developers deliver complete web solutions.
Contents
Professional Website Development Services - A Complete Guide (Step-By-Step Explained)
A website is the digital face of your business. A good website builds trust, increases sales, improves customer experience, and helps you grow online. Our Website Development Services are designed to give businesses a smart, modern and professional online presence using reliable technologies and best SEO practices.
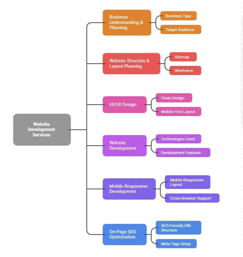
Neechay complete detail ma explain kiya gaya hai ke hum website development ka process kaise complete karte hain, kya features milte hain, aur aapka business kaise grow hota hai.
Step 1: Business Understanding & Planning
Website development ka pehla step hamari team aapke business ko samajhna hota hai.
✔ What we discuss:
- Aapka business kis type ka hai
- Target audience kaun hai
- Aapko kis type ki website chahiye (Business, Portfolio, E-commerce, Custom)
- Website ka primary goal (Leads, Sales, Branding, Information Sharing)
Yeh step ensure karta hai ke website exactly aapki requirement aur market need ke mutabiq banay.
Step 2: Website Structure & Layout Planning
Hum website ka sitemap aur wireframe create karte hain.
Sitemap includes:
- Home
- About Us
- Services / Products
- Portfolio
- Contact Page
- Blog Section
- Custom Pages (agar required ho)
Ye planning SEO ke liye bhi bohot important hoti hai.
Step 3: UI/UX Design – Modern, Clean & User-Friendly
Achi design website ki success ka 50% hoti hai.
We provide:
- Clean & professional design
- Mobile-first layout
- Easy navigation
- Attractive color combinations
- Readable typography
- Conversion-focused design
Design aisa hota hai jo user ko page par hold rakhta hai.
Step 4: Website Development – Fast & Secure
Hamari development team modern technologies use karti hai:
Technologies used:
- HTML5, CSS3, JavaScript
- React / Next.js
- PHP / Laravel
- .NET Core
- WordPress / Shopify / WooCommerce
Development Features:
- Fast loading pages
- Secure coding
- User-friendly admin panel
- API integrations
- Payment integration (if needed)
- Contact forms
- Dynamic content
Step 5: Mobile Responsive Development
Aaj ka 70% traffic mobile se aata hai.
We ensure:
- 100% mobile responsive layout
- All devices compatibility
- Cross-browser support
Website har device per perfect look karti hai.
Step 6: On-Page SEO Optimization
Hamari websites SEO-Ready hoti hain jisse Google par rank karna easy hota hai.
SEO Features:
- SEO-friendly URL structure
- Meta tags setup
- Image optimization
- Schema markup
- Sitemap creation
- Fast speed optimization
- Secure SSL setup
- Keyword placement
Website launch hote hi Google ke liye ready hoti hai.
Step 7: Performance Optimization
Speed is ranking factor.
We optimize:
- Code performance
- Caching
- Image compression
- Lazy loading
- Minification (CSS/JS)
Isse website fast load hoti hai, bounce rate low hota hai.
Step 8: Testing & Quality Assurance
Website live karne se pehle har cheez test ki jati hai:
Testing Checklist:
- Responsive testing
- Functionality testing
- Speed testing
- SEO testing
- Security testing
- Form testing
- Browser testing
Step 9: Deployment & Training
Website sirf deliver nahi ki jati — hum aapko training bhi dete hain.
You receive:
- Full website deployment
- Admin panel training
- Backups
- Security setup
Website live hone ke baad hum aapko support provide karte hain.
Support Includes:
- Bug fixing
- Updates
- Speed improvements
- Security patches

Benefits of Our Website Development Services
- Professional brand presence
- Higher customer trust
- Better Google ranking
- Increased sales & conversions
- Mobile-friendly experience
- Fast loading speed
- Strong security protection
Top Features You Get
- Modern Layout Design
- SEO Friendly Website
- Fully Responsive
- Secure Backend
- Admin Panel
- Fast Loading
- Lead Forms
- Blog Setup
- Social Media Integration
- Live Chat Integration